Erhältlich:
Nicht auf Lager
Moderne Kurzgeschichten interpretiert
Deutsche Kurzgeschichten von 1984 bis 2015
Produkt bewerten
Erhältlich:
Nicht auf Lager
Zustellung: Fr, 20.03.2026
Versand: Kostenlos
CHF 26.75
Beschreibung
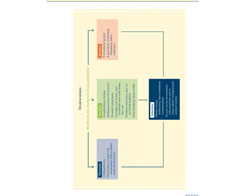
18 moderne Kurzgeschichten analysiert und interpretiert: - Tanja Zimmermann: Sommerschnee (1984) - Jürg Amann: Altes Paar (1985) - Judith Hermann: Camera Obscura (1998) - Ingo Schulze: Neues Geld (1998) - Nadja Einzmann: An manchen Tagen (2001) - Sabrina Eisele: Momente (2001) - Kai Fischer: Erinnerungsangebote (2002) - Peter Stamm: Die ganze Nacht (2003) - Andreas Heidtmann: Notfalls Marmelade (2006) - Sibylle Berg: Alles wie immer (2007) - Lydia Dimitrow: Weg (2008) - Lisa Frischemeier: Das Schicksal der Familie Schulz (2008) - Marlene Röder: Scherben (2011) - Lili Aschoff: Der Schneider (2012) - Nora Gantenbrink: Na, dann (2012) - Noemie Schneider: NEBEL rückwärts (2012) - Zoë Jenny: Sophies Sommer (2013) - Georg M. Oswald: Personalwechsel (2015) Musterinterpretationen in Form stichwortartiger Lösungsvorschläge Alle Kurzgeschichten sind komplett abgedruckt. Zu jeder Kurzgeschichte gibt es eine „Strukturskizze“, die für Schülerinnen und Schüler als Zusammenfassung und für Lehrerinnen und Lehrer als Tafelbild dienen kann.
Spezifikationen
Sprache
- Deutsch
Autor
- Volker Krischel
Kollektion
- Banges Lernhilfen
Auflage
- 3
Erscheinungsjahr
- 2024
Erscheinungsland
- Deutschland
Format
- Buch (Softcover)
Anzahl Seiten
- 120













